首页 小组 话题 文章 相册 用户 唠叨 搜索 我的社区
通栏1110px广告位

央发217号文件进入第二阶段 无证支付公司将无支付通道可用

2018-01-18 12:55:37
0
1676

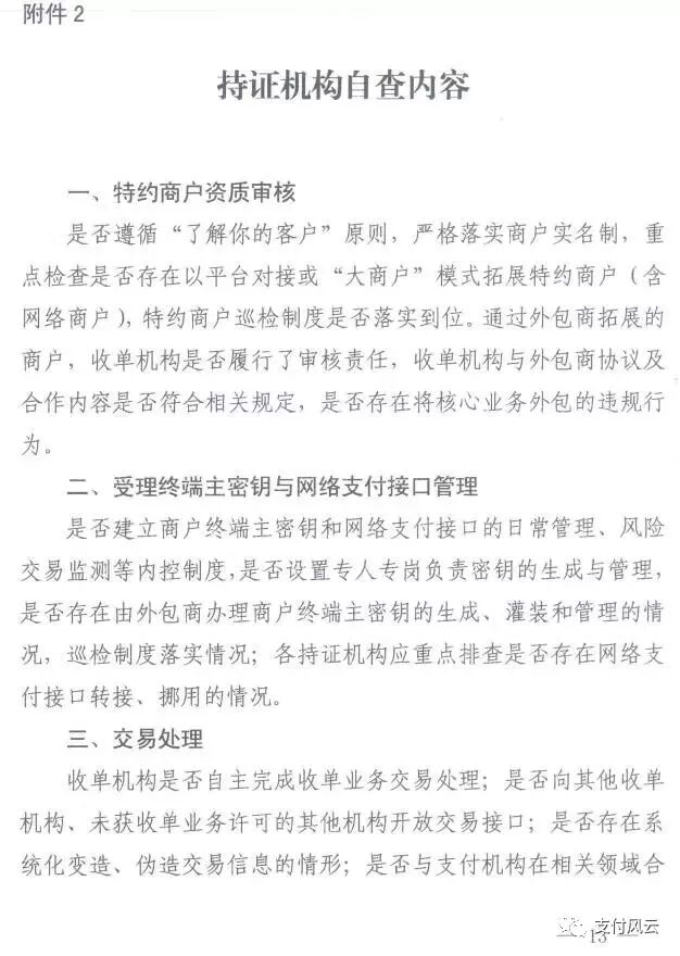
    央发217号文关于整顿无证支付业务工作,目前已然进入了央行实际操刀的第二阶段。即按《中国人民银行办公厅进一步加强无证经营支付业务整治工作通知》要求,人民银行分支机构组织检查阶段(2018年2月底前)。本次整治工作的重点检查范围为持证机构(再次强调,本次检查对象为持证机构,核心思路是“以有证治无证”),检查内容是为无证机构违规提供支付清算服务的现象,主要包括7项内容:



违规为无证机构提供:

1.收单业务交易处理;

2.资金结算;

3.受理终端主密钥(与网络支付接口)生成和管理;

(重要的事情讲三次,以上三项为重中之重!以上三项为重中之重!以上三项为重中之重!)

4.特约商户资质审核;

5.受理协议签订;

6.风险监测;

7.差错和争议处理工作


(该四项在检查中也将全面排查


根据了解,本次整治工作有三大原则:

1.突出重点,以点带面,研究无证机构支付业务模式,抓住七寸,重点检查为无证机构违规提供支付清算服务的持证机构;

2.严肃执法,形成震慑,强化监管政策的执行和落实,从严惩处持证机构违法违规行为,并曝光违法违规案例,保持高压震慑态势;

3.防治结合,打早打小,通过政治工作总结经验教训,研究建立支付服务市场监管治理长效机制。


也就是说,这次整治工作绝对不是“走过场”,更不是“一阵风”,支付机构你们这些熊孩子们平时怎么玩小把戏,央妈都已经搞清楚了,现在给你们机会自查自改,如果不够重视,抱有侥幸心理的话,很有可能一不小心,就会被抓典型!最严重的可能会导致支付牌照被直接吊销。

“无证机构提供支付清算服务”是绝对的红线,不可碰触,后续怎么开展业务,怎么生存和发展,需要另找出路。央妈对无证经营支付业务是如何进行认定的?下面我们来逐条看一下:

“在银行卡收单业务中,以平台对接或大商户”模式接入持证机构,留存商户结算资金,并自行开展商户资金清算,即所谓“二清”行为。


从事其它收单核心业务,重点关注特约商户资质审核、受理协议签订等业务活动。


在网络支付业务中,采取平台对接或“大商户“模式,即客户资金先划转至网络平台账户,再由网络平台结算给该平台二级商户,以及为客户开立的账户或提供的电子钱包等具有充值、消费、提现等支付功能,以上都叫无证经营支付业务。”


【 “大商户模式特征”单个商编下挂大量商户,甚至出现一挂多多挂多的情况,交易量巨大,呈现金额高,笔数多,笔均高等特点。】


大白话解读,其实央妈就是以“有没有开展商户资金支付、清算“为标准定义二清。换句话说“不审商户、不碰资金”是无证经营支付业务合规的最主要认定原则。


再看持证支付机构自查内容,217号文中包括:特约商户资质审核、受理终端主密钥与网络支付接口管理、交易处理、资金结算、客户备付金管理与账户开立等11项内容。如下,针对前文提到的自查三大重点内容,重点展开阐述。


1.资金结算和清算

1)交易信息确保真实、完整、可追溯;

2)建立特约商户收单账户设置和变更的审核制度;

3)不为不符合制度要求的特约商户提供T+0资金清结算服务;

4)确保不出现为无证机构开户支付账户,将商户资金归集到该账户后,按照无证机构指令,以代付名义转移资金的行为;

5)确保不存在将特约商户的结算资金划转至“二清”机构拥有或实际控制的账户,再由“二清”机构通过其它途径完成商户入账。


“不得为入网不满90日或者入网后持续正常交易不满30日的特约商户提供T+0资金结算服务”。通过严肃资金清结算服务规则制定,防止为无证机构提供资金清算、结算通道,发生违规行为。


2.收单外包业务管理

1)确保自主完成交易处理;

2)确保不向其他收单机构、未获收单业务许可的其他机构开放交易接口;

3)是否与支付机构在相关领域合作开展收单业务;

4)收单业务合作外包商是否建立交易处理平台,以直接向持证机构直接发送交易信息。


断开交易接口连接,明确支付机构与商业银行两两互联、支付机构之间两两互联、持证机构向无证机构开放交易接口,均被严令禁止。


3.受理终端主密钥和网络支付接口管理

1)建立商户终端主密钥和网络支付接口的日常管理、风险交易监测等内控制度;

2)设置专人专岗负责密钥的生成与管理。

这里“专人专岗、内控制度”是关键词,强调了受理终端主密钥和支付接口重管理性。禁止了持证机构将核心业务交由外包服务机构办理,严禁没有支付牌照的机构打着持证机构的幌子,挂羊头卖狗肉,借用持牌支付机构的名头拓展新业务。


其它各项自查内容,如特约商户资质审核上,做到严格落实商户实名制,重点检查是否存在以平台对接或“大商户”模式拓展特约商户等方面,基本是持牌机构合规运营的范畴。

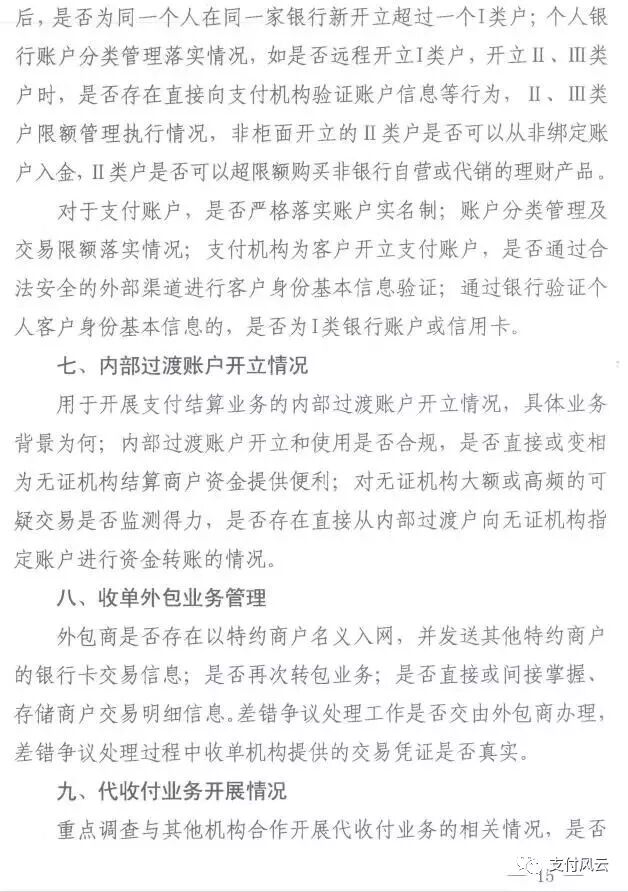
附上“持证机构自查内容”原文,各支付机构可细读参阅。




宽度468px广告位
评论
意见反馈